设为首页
收藏本站
开启辅助访问
切换到窄版
登录
立即注册
快捷导航
发布信息
搜索
搜索
门户首页
Portal
社区论坛
BBS
综合交流大厅
永久网址:812766.com
本版
文章
帖子
用户
火狐体育论坛
»
社区论坛
›
综合大厅
›
黑网公布
›
爱博世界杯活动搞不起就不要搞
1
2
3
4
5
6
7
8
9
10
... 11
/ 11 页
下一页
返回列表
发新帖
回复
爱博世界杯活动搞不起就不要搞
[复制链接]
100777
|
104
|
2023-11-6 18:13:26
|
显示全部楼层
|
阅读模式
爱博明着说只要是首次注册账号,只要按照他们的要求完成任务,即可以获取38彩金。我们要白菜的都比较小心,我还特意问了下他们客服,是否只要完成任务,真的可以拿到免费的彩金,他们的客服明确回答说是可以的。想想这个网站又是火狐验证过的网站,我就相信了。但是当我完成他们所有的要求,包括手机验证,邮箱验证,甚至上传身份证明之后,并且还加了他们的所谓的推广微信。然后去问客服申请,竟然告诉我,没有这个名额了,以后会不定期开发,叫我多关注,多申请其他优惠。虽然是赠送的彩金,但是这种明着来欺骗的行径,我想还是要投诉一下的。
因为没想到会出现这个情况,就没有预先去截图。
奖励广告
回复
使用道具
举报
岑晶晶菜
|
2023-11-6 18:20:57
|
显示全部楼层
会员你好,我这边会告知爱博此事,他们稍后会已官方身份回复您
回复
使用道具
举报
无语乜无言无h
|
2023-11-6 18:26:44
|
显示全部楼层
您好,
感谢您的发帖,以下回帖说明情况。
爱博娱乐从开站以来从未骗取、欺瞒或者利用不当手段来广告,目前与多个论坛合作,所提供的优惠活动都是属实并且会给予,还请各位理解。
对于此单会员的情况,据了解,会员当时仅是来谘询可以获得彩金的条件,我方客服也告知如何验证资料可以获得彩金。当然,任何娱乐城在推广优惠的时候,都会告知最佳也是送最多的优惠金额,但详细内容都会在网站的优惠页面中说明,这部份通常都是会员比较不会去留意的。爱博推出「新手注册享优惠、完成任务即拿38彩金」其中的详细内容都有说明清楚。
1. 名额是有限定的,额满网站都有发布公告,彩金是根据申请的会员顺序,前1-10名申请的会员,最多能够获得38元彩金,所以并无欺瞒,网站的优惠文案也都写得很明白,绝对是公平公正公开的优惠活动。
2.会员在联系我方客服时,仅谘询如何绑定资料以及优惠申请的条件...等等,并未告知现在要申请优惠,我方也没有告知会员不得申请此优惠。会员在绑定资料后要申请时,得知在当日的名额都已经被领取完毕很不愉快,客服已经说明原因,也致电道歉表示诚意,因为我方认为服务可以更加细致,虽然文案上面已经清楚写明条款,但没做到主动与会员说明已经额满,造成会员不愉快也是我方有所疏忽,所以昨日就马上去电沟通,请会员谅解并在他日进线领取优惠,此优惠只要是在优惠期间注册都是可以领取的,请会员能够则日把握时间申请,但会员电话告知「打电话没用」并且直接挂断电话。
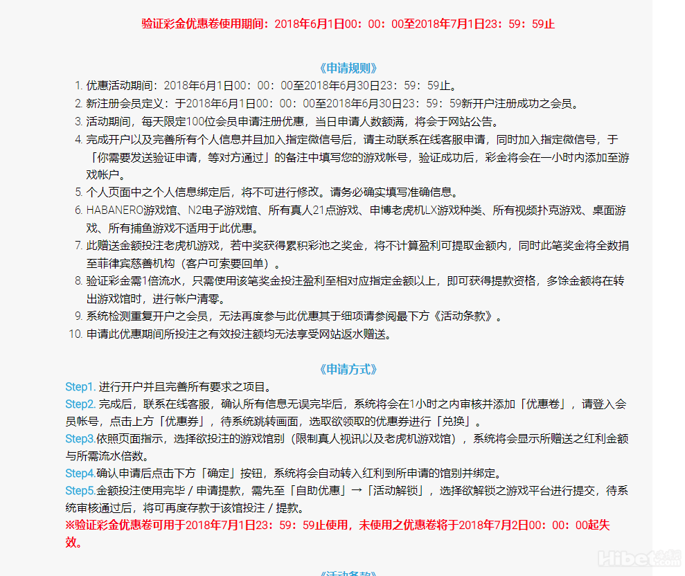
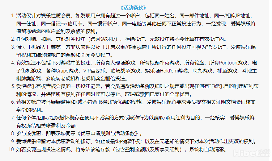
仅代表爱博娱乐城说明,再次对于我方服务不到位表示歉意,但是提供之优惠绝对公平公正公开也绝无欺瞒,一并提供网站优惠文案图片,谢谢。
回复
使用道具
举报
海豹突击队海k
|
2023-11-6 18:32:54
|
显示全部楼层
感谢爱博的用心回复
回复
使用道具
举报
一心向膳郴
|
2023-11-6 18:33:21
|
显示全部楼层
玩论坛亚博系的安全一些
回复
使用道具
举报
Lucia99726
|
2023-11-6 18:46:49
|
显示全部楼层
哈哈,38元的小白菜没申请上也没啥可遗憾的,世界杯楼主撸起来!
回复
使用道具
举报
倔强的幸福潮
|
2023-11-6 18:54:49
|
显示全部楼层
既然这样说了,把聊天记录发出来吧,你们客服后来是否说优惠是不定期开放的,我问,啥叫不定期开放?你们客服怎么答复的,就是我们也不知道啥时候会开放,你只要随时关注网站就好了。那我说,既然你们一切根据网站公告的优惠条件来,那么请说明哪里有说明,是不定期开放的?
回复
使用道具
举报
墨子云醒
|
2023-11-6 19:03:39
|
显示全部楼层
而且,我第一次问你们客服的时候,很清晰很准确的问你们的,是否只要完成你们要求的新手注册任务就可以获取38彩金,是38彩金。你们客服明确告诉的事,只要上传的信息,经过审核后无误,就可以获取。当我后来再问你们的时候,你们就说了,客服说的不算,以公告为准。
回复
使用道具
举报
123463581
|
2023-11-6 19:04:09
|
显示全部楼层
关于接电话,我什么时候挂你们电话了,你们打电话过来,就是跟我重复说一遍微信上的话,我说,这样打个电话有啥意思?浪费大家时间,就不要再沟通了吧。
回复
使用道具
举报
白吃弟弟栋
|
2023-11-6 19:13:58
|
显示全部楼层
本来,撸小白菜,你不给就不给拉到,不用搞这么多花样出来,你就说我审核不通过,我也那你没办法,你搞那么多花样,是人都会光火。
回复
使用道具
举报
下一页 »
1
2
3
4
5
6
7
8
9
10
... 11
/ 11 页
下一页
返回列表
发新帖
回复
高级模式
B
Color
Image
Link
Quote
Code
Smilies
您需要登录后才可以回帖
登录
|
立即注册
点击附件文件名添加到帖子内容中
描述
本版积分规则
发表回复
回帖后跳转到最后一页
浏览过的版块
免费彩金
交流大厅
足球推荐
篮球新闻
存送优惠
足球新闻
网球新闻
电子游艺
真人竞技
舟子499
8
主题
230
帖子
448
积分
中级会员
中级会员, 积分 448, 距离下一级还需 52 积分
中级会员, 积分 448, 距离下一级还需 52 积分
积分
448
加好友
发消息
回复楼主
返回列表
免费彩金
交流大厅
存送优惠
回馈彩金
信誉鉴定
黑网公布
图文推荐
圣诞惊喜礼物不给惊喜亏了
9 分钟前
韩K2联18:00全南天龙 VS 釜山偶像
15 分钟前
韩K2联 11-21 18:00 全南天龙 VS 釜山偶像
17 分钟前
双面特务吃人认输了
18 分钟前
印尼超 11-21 16:30 马鲁特联 VS 伯希索罗
23 分钟前
热门排行
1
这次的百家乐玩的也是不给力
2
疯狂金字塔不见大奖亏了
3
PG猿宇宙盈利90多
4
一个反水成功打出来了
5
买一手澳洲幸运10游戏收获68块大洋
6
小玩老虎机运气还是很好的
7
龙虎运气不好亏了
8
糖果还是随便玩玩呢